无真实贸易,竟然敢办承兑汇票;客户需要资金,内部员工竟然敢从个人账户出借;隐匿资金实际投向,竟然敢办理同业业务……近日,中国银监会官方网站公开披露了对许昌农村商业银行股份有限公司(以下简称许昌农商行)等违规经营的处罚决定,记者梳理发现,在两个月时间里,许昌农商行因违法违规已经受到了5次行政处罚。其中,单笔金额罚款最高的为70万元,处罚对象是该行法定代表人郑先虔。
法人郑先虔被罚70万元
许昌农商行 俩月多人违规违法受处罚
字号为许银监罚决字〔2018〕34号的行政处罚信息显示,许昌农商行存在“通过同业业务隐匿资金实际投向,违规办理同业业务”违法违规行为,刘秋阁对此负主要责任,对其做出警告处分,并处罚款20万元。该处罚决定的发布时间为2018年8月28日。

被罚20万元,警告处分
字号为许银监罚决字〔2018〕35号的行政处罚信息显示,许昌农商行存在“通过同业业务隐匿资金实际投向,违规办理同业业务”问题,对该行法定代表人张金保罚款30万元。该处罚决定的发布时间也是2018年8月28日。

法人张金保被罚30万元
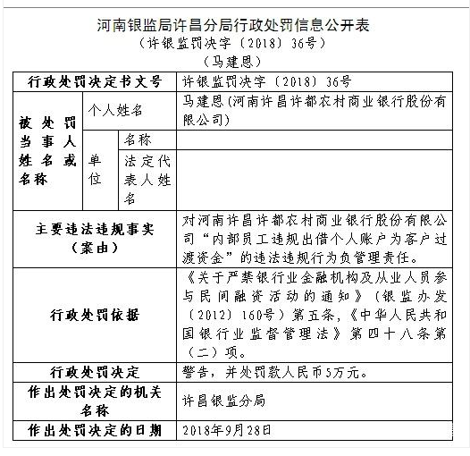
字号为许银监罚决字〔2018〕36号的行政处罚信息显示,许昌农商行的马建恩,因对许昌农商行“内部员工违规出借个人账户为客户过渡资金”的违法违规行为负管理责任,被处以警告,并处罚款人民币5万元。作出处罚决定的时间是2018年9月28日。

被罚5万元,警告处分
字号为许银监罚决字〔2018〕37号的行政处罚信息显示,许昌农商行的魏兵,因对许昌农商行“内部员工违规出借个人账户为客户过渡资金”的违法违规行为负管理责任,被处以警告处分,并处罚款人民币5万元。作出处罚决定的时间是2018年9月28日。

警告并处罚金5万元
严重违规违法 许昌农商行法人被罚70万
许银监罚决字〔2018〕38号的行政处罚信息内容比较多,根据监管部门的调查显示,许昌农商行存在3项主要违法违规事实:
第一,以虚假受托支付方式以贷还贷及以贷收息;
第二,违规办理无真实贸易背景的银行承兑汇票业务;
第三,内部员工违规出借个人账户为客户过渡资金。
监管部门通报称,依据《流动资金贷款管理暂行办法》第九条 、第二十四条,《中华人民共和国票据法》第十条,《中国银监会办公厅关于加强银行承兑汇票业务监管的通知》(银监办发〔2012〕286号)第一条,《关于严禁银行业金融机构及从业人员参与民间融资活动的通知》(银监办发〔2012〕160号)第五条,《中华人民共和国银行业监督管理法》第四十六条第(五)项。决定对法定代表人郑先虔处以人民币70万元罚款。该处罚决定时间是2018年9月30日。通报时间是2018年10月25日。

 联系方式:0371-56059551
 联系方式:0371-56059551

















